中国·yL23411永利
今天是:
返回首页
|
设为首页
|
加入收藏
首页
永利概况
党建工作
专业建设
师资队伍
教学工作
永利集团
学科竞赛
获奖证书
招生就业
学院新闻
部门导航
人力资源部
党政办公室
党委组织部
教务部、教师发展中
招生就业工作部
学生工作部
团委
智慧学习与网络信息
学院新闻
当前位置:
主页
>
学院新闻
>
yL23411永利院徽征集公告
时间:
2022-03-06 21:29
来源:
未知
作者:
admin
点击:
次
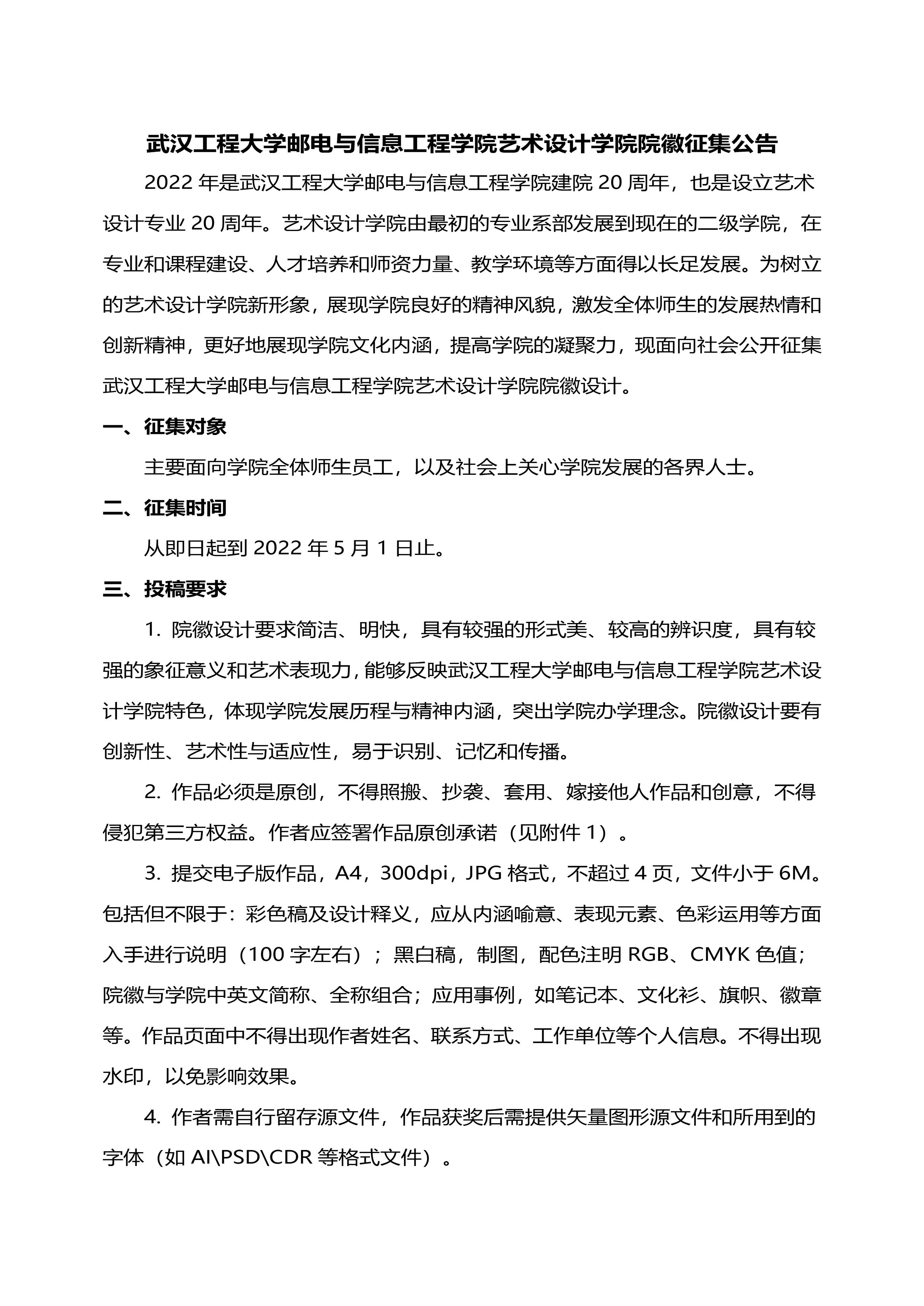
yL23411永利院徽征集公告
(责任编辑:admin)
顶一下
(1)
100%
踩一下
(0)
0%
------分隔线----------------------------
上一篇:
2022届环境设计专业毕业设计开题答辩
下一篇:
扬帆再启航——yL23411永利2021-2022春季开学教职工大会
部门
导航
人力资源部
党政办公室
党委组织部
教务部、教师发展中
招生就业工作部
学生工作部
团委
智慧学习与网络信息
版权所有 © 中国·yl23411(永利)集团官网|有限公司-Officialwebsite
单位地址:中国 湖北 武汉 武昌区 雄楚大道 武汉工程大学 电话:027-87195215、027-87193861
电子邮箱: 网站永久域名: